国内动态 独家新闻 国外动态 市场分析 企业新闻 技术资讯 政策法规 主题站
2021年绝热材料上市企业年报分析
发布时间:2022-06-14   浏览次数:
2021年概述
2021年是“十四五”开局之年,中国正从传统要素驱动全面向创新驱动转型、从开放发展向国内国际双循环新发展格局转变,经济发展面临中长期的结构性转型与短期稳增长、控风险的多重挑战。从2022年1月17日国新办发布的2021年国民经济运行情况来看,尽管面临外部环境不确定性,但中国宏观经济仍然表现出强大的韧性,全年国内生产总值114.37万亿,比上年增长8.1%,两年平均增长5.1%,经济平稳复苏,经济结构持续优化。
据中国建筑材料联合会发布,2021年建材行业主要生产、效益指标同比保持增长,经济运行总体保持平稳,但建材市场需求不及预期,产业和市场分化较为明显,大宗商品价格波动、能耗“双控”政策实施等增加了建材行业经济运行的波动性。
2019-2021年期间,中国房地产投资额增速及基础设施投资增速不断放缓,影响了建筑材料市场需求量。相较于工业整体发展,建材行业发展略放缓,但增长速度基本恢复至2019年水平。数据显示,2021年,建筑材料工业年度景气指数(MPI)109.7点,比上年回升8.9点,景气度明显回升。全年MPI运行呈现波动性态势。上半年建筑材料生产活跃,3月份至6月份MPI持续高于临界点,处于景气区间。下半年建筑材料工业运行的波动性特征明显,7月、8月份受高温、降雨、台风等气候性因素以及疫情多点散发影响,MPI回落至临界点以下,9月、10月份受多地能耗“双控”政策影响,建材生产有所放缓,但价格增长明显,MPI升至景气区间,并于11月、12月份保持在景气区间运行。


图片


从2021年产量来看,中国建筑材料行业大部分产品产量保持增长,建筑材料工业生产者出厂价格指数有所上涨,生产成本压力逐步增大,其中,轻质建筑材料、隔热保温材料、矿物纤维及复合材料、非金属矿等产品出厂价格同比增长,但增幅呈现较大差异。
2021年对于绝热材料行业发展来说是特殊的一年,一是疫情始终不稳定,二是原材料和能源价格上涨过快和过大,三是能源双控导致拉闸限电,煤、电、油运输紧张,价格上升。上半年绝热材料行业生产基本正常,总体开工率较高,由于有些产业局部产能过剩,造成市场竞争激烈,行业出现增产、增收,不增利的现象,行业生产结构亟需调整,以保持企业长期健康发展格局。行业整体表现为一季度的高速增长,二三季度增长连续放缓,同时库存出现增加。
从部分绝热材料上市企业(国内、国外)2021年业绩来看,在全球建筑行业复苏、冰箱冷柜需求强劲、冷链物流运输需求增长等因素的影响下,绝大部分绝热材料企业在2021年实现营利双增,产销量较去年实现较大突破。各企业具体营收情况见表1、表2。


表1全球绝热材料上市企业2021年业绩(部分)

(可点击下图放大查看)

图片

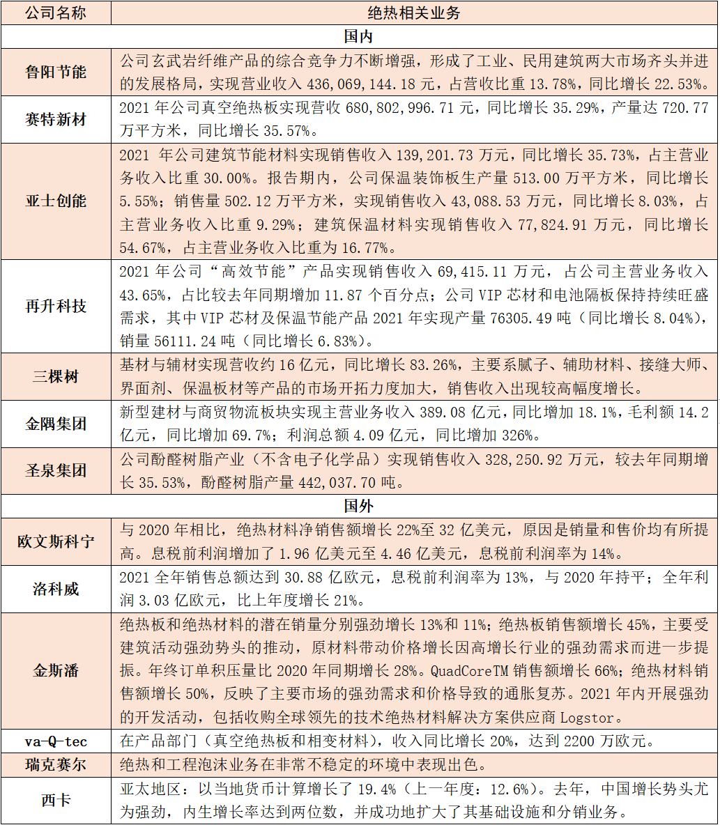
表2全球绝热材料上市企业2021年绝热相关业务(部分)

(可点击下图放大查看)

图片



2022年展望

实现碳达峰碳中和是一场广泛而深刻的经济社会系统性变革。2022年我国“双碳”工作推进,将促进建材行业全面进入以绿色低碳为标志的高质量发展新阶段,对建材行业发展运行产生持续性、系统性、全局性影响,全年宏观市场需求预期保持稳定,为建材行业平稳运行提供有力支撑。


“双碳”及环保政策的实施将促进绝热材料行业整体转向绿色、低碳发展模式。随着能源结构调整,绝热材料行业用能结构也将进一步优化,清洁能源、绿色能源使用比例将进一步提升,绝热行业绿色化转型将持续加快;同时,“双碳”推进也将促进 “十四五”期间低效产能加快退出,产业结构将进一步优化;其次,“双碳”推进将进一步限制化石燃料消费量,煤、电、油、汽等燃料价格预期将维持高位,综合推高绝热材料行业运行成本。节能减排设备工艺的升级改造将大幅增加绝热材料企业投入;最后,叠加我国加快推广绿色节能建筑的政策,绝热材料在建筑节能领域将拥有更多发展机遇。

来源:绝热节能网
 关键词:
免责申明 网员服务 广告服务 站内导航 联系我们 关于我们 友情链接
版权所有 南京玻璃纤维研究设计院有限公司 www.chinajrjn.com 苏ICP备09016666号-9