
适航是航空器及其部件能在预期的环境中及限制条件下安全飞行(包括起飞和着陆)的固有品质,这种品质是通过合格的维修得以持续保持。
航空器适航证(airworthiness certificate),是由适航当局根据民用航空器产品和零件合格审定的规定对民用航空器颁发的证明该航空器处于安全可用状态的证件。取得中国正式国籍登记的航空器可以申请适航证。适航证分为标准适航证和限制适航证。只拥有临时国籍证的航空器不能申请适航证,但可以申请特许飞行证。
中国民航局承担着国产大型客机适航审定的法定职责,大型客机只有通过民航局适航审定合格后才能够进入民用航空市场。民航局通过制定颁布适航标准和规定,对民用航空器设计、生产和使用进行审定、监督、检查和管理,以保证航空安全。同时,航空器设计和制造部门承担表明适航符合性的主体责任,在其航空器设计、制造、试验和试飞过程中,需严格按照适航规章开展设计、制造、试验和试飞工作。
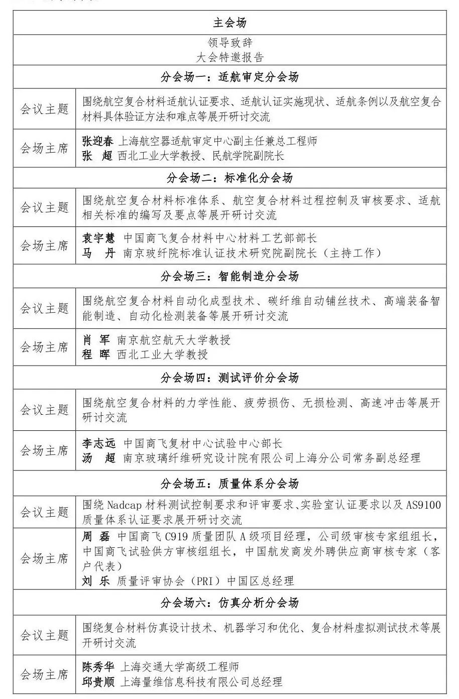
2023年10月25日-10月27日在上海三甲港绿地铂瑞酒店召开的“国家新材料测试评价平台复合材料行业中心首届高峰论坛——航空复合材料适航技术研讨会”,特设“适航审定分会场”,邀请到上海航空器适航审定中心副主任兼总工程师 张迎春、西北工业大学教授、民航学院副院长张超作为分会场主席,围绕航空复合材料适航认证要求、适航认证实施现状、适航条例以及航空复合材料具体验证方法和难点等展开研讨交流。
2023年10月25日-27日

上海三甲港绿地铂瑞酒店:上海市浦东新区华夏东路6666弄(酒店总机:+86 21 38918888)

陈依婷13675163721 (同微信)
王熙艳13913896316 (同微信)
马 剑13851757521(同微信)
参加国家新材料测试评价平台复合材料行业中心首届高峰论坛
——航空复合材料适航技术研讨会
请扫码报名
