国内动态 独家新闻 国外动态 市场分析 企业新闻 技术资讯 政策法规 主题站
50+场高端报告及嘉宾出炉!国家新材料测试评价平台复合材料行业中心首届高峰论坛——航空复合材料适航技术研讨会会议通知(第二版)
发布时间:2023-10-12   浏览次数:




国家新材料测试评价平台复合材料行业中心

首届高峰论坛——航空复合材料适航技术研讨会会议通知(第二版)





各有关单位:

航空工业作为国家先进制造业的重要组成部分,是强化国家战略科技力量、拉动国民经济发展的重要引擎。复合材料技术发展在航空工业中占据极其重要的地位,对推动我国航空等高精尖技术产业的发展具有重要意义。近年来航空复合材料在国产民机上的应用比例逐渐提升,大飞机“国产替代”加速。适航符合性验证技术作为航空工业安全保证的基础,其应用贯穿设计、制造和管理运行全过程,是确保航空复合材料满足应用需求的强制要求和必须手段,将持续推动我国航空工业向高质量发展迈进。

为全面贯彻党的二十大精神,推进国产材料在飞机中的应用,提高航空装备效能和自主可控性,兹定于20231025-1027上海三甲港绿地铂瑞酒店召开“国家新材料测试评价平台复合材料行业中心首届高峰论坛——航空复合材料适航技术研讨会”,围绕航空复合材料适航审定、标准化、仿真分析、测试评价、智能制造、质量体系等展开深入交流研讨,搭建科技创新交流平台,助力我国航空复合材料产业创新发展。



会议组织








































主办单位:
民用飞机材料产业发展联盟
南京玻璃纤维研究设计院有限公司
西北工业大学
上海临港新片区航空产业发展有限公司
承办单位:
国家新材料测试评价平台复合材料行业中心
协办单位:
江苏省复合材料学会

力试(上海)科学仪器有限公司

更多单位邀请中......


会议拟邀请嘉宾(按首字母排序)









































会议日程安排








































2023年10月25日-27日

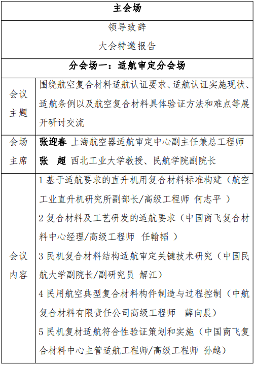
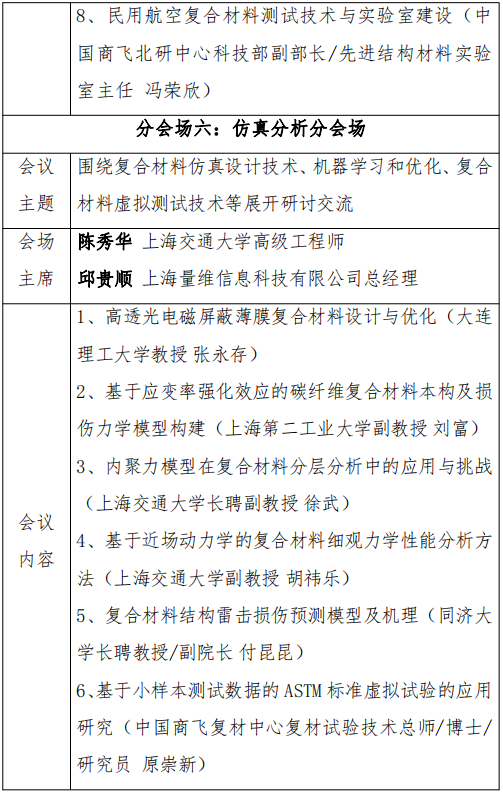
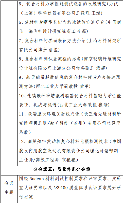
会议内容









































会议地点








































上海三甲港绿地铂瑞酒店:上海市浦东新区华夏东路6666 弄(酒店总机:+86 21 38918888)



相关费用









































联系方式








































陈依婷13675163721(同微信)
王熙艳13913896316(同微信)
马剑13851757521(同微信)



参加国家新材料测试评价平台复合材料行业中心首届高峰论坛

——航空复合材料适航技术研讨会

请扫码报名


END

▓ 责编:小棉袄


来源:绝热节能网
 关键词:
免责申明 网员服务 广告服务 站内导航 联系我们 关于我们 友情链接
版权所有 南京玻璃纤维研究设计院有限公司 www.chinajrjn.com 苏ICP备09016666号-9