国内动态 独家新闻 国外动态 市场分析 企业新闻 技术资讯 政策法规 主题站
【气凝胶绝热材料分会场】第七届绝热年会嘉宾剧透!
发布时间:2023-11-09   浏览次数:



第七届中国绝热材料行业学术年会

2023年11月20日-22日

上海富悦大酒店

松江区茸悦路208弄



各有关单位:


2023年是全面贯彻落实党的二十大精神的开局之年。党的二十大报告将推动经济社会发展绿色化、低碳化作为实现高质量发展的关键环节。绝热材料在国家节能减排、绿色发展进程中发挥着重要作用,这给绝热材料行业带来新的增长点。但现阶段我国经济发展放缓,绝热材料行业面临需求收缩、供给冲击的双重压力,为强化产业上下游协同创新,推动行业高端化、智能化、绿色化发展,提升供给质量、增强内生动力、激发应用活力,中国硅酸盐学会绝热材料分会兹定于2023年11月20日-11月22日上海富悦大酒店围绕“携手向新 质领未来”主题召开“第七届中国绝热材料行业学术年会”,就当前形势下国内绝热材料行业的发展趋势、技术研究、创新应用等方面进行专题研讨交流,共同探索如何引领行业高质量发展,增强内需发展动力,开拓合作共赢的新局面。


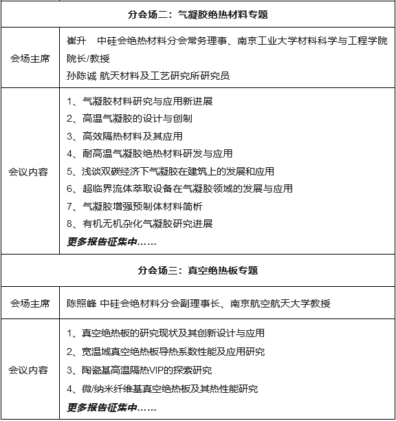
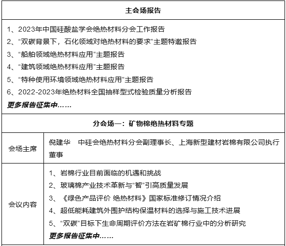
本届年会内容丰富,同期将进行:“中国硅酸盐学会绝热材料分会第二届理事单位”授牌仪式和“全国绝热材料产品质量稳定合格企业”颁奖仪式;“矿物棉绝热材料专题”“气凝胶绝热材料专题”“真空绝热板专题”分会场;《绿色产品评价 绝热材料》国家标准工作组闭门会议及《气凝胶复合绝热材料用基材 第2部分:玻璃纤维湿法毡》标准启动会;“绝热材料应用与产业发展成果展示会”。

气凝胶绝热材料分会场嘉宾阵容



01
沈军 同济大学教授

02
陈代荣 山东大学国家胶体材料工程技术研究中心主任

03
孙陈诚 航天材料及工艺研究所研究员

04
崔升 南京工业大学材料科学与工程学院院长/教授


05
王新良 纳诺科技有限公司总经理

06
姜黎明 杭州华黎泵业有限公司董事长

07
张振 南京玻璃纤维研究设计院有限公司膜材料公司技术部部长


08
胡再银 贵州航天乌江机电设备有限责任公司项目总工程师



会议日程安排

2023年11月20日-22日上海富悦大酒店

松江区茸悦路208弄

会议内容

相关费用


会务组联系方式

马 剑13851757521(同微信)

贺林竞13914799339

王熙艳13913896316 (同微信)

陈依婷13675163721 (同微信)



报名通道:

报名通道1:请扫描下方二维码填写报名信息

报名通道2:请点击文末参会回执,下载和填写报名信息

报名通道3:请将报名回执发给文末会务组联系人


第七届绝热材料学术年会参会回执.docx

END

▓ 责编:小棉袄


来源:绝热节能网
 关键词:
免责申明 网员服务 广告服务 站内导航 联系我们 关于我们 友情链接
版权所有 南京玻璃纤维研究设计院有限公司 www.chinajrjn.com 苏ICP备09016666号-9