国内动态 独家新闻 国外动态 市场分析 企业新闻 技术资讯 政策法规 主题站
山西发布两个重点行业企业碳排放管理地方标准
发布时间:2024-02-29   浏览次数:

日前,山西发布了《重点行业企业碳排放管理体系建设指南》《重点行业企业碳排放管理体系评价通则》两个地方标准,填补了企业碳排放管理体系建设及评价标准空白。这两个标准将于2024年4月3日正式实施。


为贯彻落实生态环境部《关于统筹和加强应对气候变化与生态环境保护相关工作的指导意见》,进一步建立和完善应对气候变化标准体系,为企业碳排放管理提供参考,客观评价重点行业企业碳排放管理体系建设效果,省生态环境厅结合山西省重点行业企业碳排放管理实际,研究制定了《重点行业企业碳排放管理体系建设指南》(以下简称《建设指南》)、《重点行业企业碳排放管理体系评价通则》(以下简称《评价通则》)。

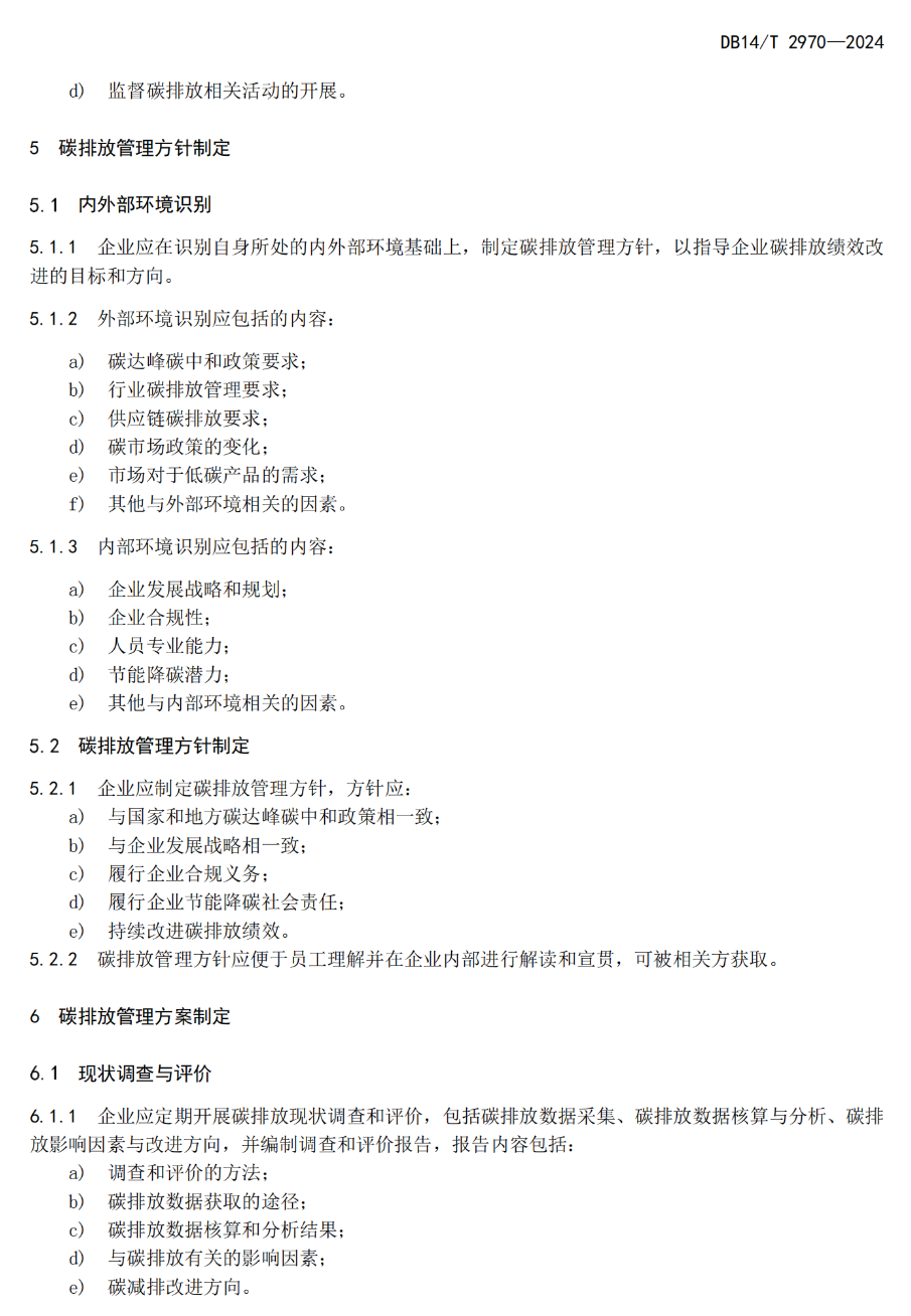
《建设指南》提供了重点行业企业碳排放管理体系建设的指南,包括管理机构建立、碳排放管理方针制定、碳排放管理方案制定、资源配置与支撑机制建设、实施过程管理、评价与审核、改进。本文件适用于电力、化工、钢铁、水泥、有色金属、焦化和煤炭等重点行业企业碳排放管理体系的建设,其他行业企业可参照执行。

《评价通则》规定了重点行业企业碳排放管理体系评价的原则和依据、评价实施、评价方法和评价结果应用。本文件适用于依据《建设指南》建立并运行了碳排放管理体系的重点行业企业所开展的碳排放管理体系自我评价。


据悉,两个标准的制定符合国家相关法律法规、政策及“双碳”战略要求,对于完善山西省绿色低碳标准体系,指导重点行业企业践行绿色低碳发展理念,建设内部碳排放管理体系,实现高质量发展具有重要促进作用。

01
《重点行业企业碳排放管理体系建设指南》


范围

本文件提供了重点行业企业碳排放管理体系建设的指南,包括管理机构建立、碳排放管理方针制定、碳排放管理方案制定、资源配置与支撑机制建设、实施过程管理、评价与审核、改进。本文件适用于电力、化工、钢铁、水泥、有色金属、焦化和煤炭等重点行业企业碳排放管理体系的建设,其他行业企业可参照执行。





标准文本

《重点行业企业碳排放管理体系建设指南》.pdf




02
《重点行业企业碳排放管理体系评价通则》

范围

本文件规定了重点行业企业碳排放管理体系评价的原则和依据、评价实施、评价方法和评价结果应用。本文件适用于依据DB14/T 2970—2024建立并运行了碳排放管理体系的重点行业企业所开展的碳排放管理体系自我评价。





标准文本

《重点行业企业碳排放管理体系评价通则》.pdf


来源:绝热节能网
 关键词:
免责申明 网员服务 广告服务 站内导航 联系我们 关于我们 友情链接
版权所有 南京玻璃纤维研究设计院有限公司 www.chinajrjn.com 苏ICP备09016666号-9