独家报道 国内动态 国外动态 企业新闻 市场分析 政策法规 技术资讯 主题站
光伏边框调研:头部公司、市占率、发展趋势!
发布时间:2023-09-08   浏览次数:

光伏边框是组件的重要辅材之一,主要用于保护光伏玻璃边缘、加强组件密封性能、提高组件机械强度,对组件寿命有着重要影响。

光伏边框作为重要性较高的光伏组件辅材,在随光伏行业一起多年发展的历程中,铝合金材质凭借其强度高、牢固性强、导电性能好、抗腐蚀抗氧化、抗拉力性能强、运输安装便捷,以及便于回收等优良性能,使得铝合金边框在市场中占据主导地位,目前渗透率在95%以上。
光伏边框属于价值较高的组件辅材,在光伏组件成本结构中,电池片成本占据比例约55%,以目前通用的铝边框尺寸及重量来看,光伏边框占比在13%左右,高于EVA、玻璃、背板、焊带等其他辅材,是成本占比最高的辅材。
来源:中国光伏行业协会CPIA
在中国光伏行业发展之初,铝合金依靠重量轻、耐腐蚀性强、成型容易等特点成为主要组件边框材料。但近年来,随着光伏组件应用场景越来越广,组件需面临的极端环境越来越多,对组件边框技术与材料的优化和变革也势在必行,衍生出了无框双玻组件、橡胶卡扣边框、钢结构边框、复合材料边框等多种边框替代方案。
经过长期的实践应用证明,在众多材料的探索尝试中,铝合金由于本身特点脱颖而出,显示出铝合金的绝对优势,在可预见的未来,其他材料暂未体现出替代铝合金的优势,铝边框仍然有望维持较高的市占率。
行业发展形势
1. 无框双玻组件及橡胶卡扣边框已淡出市场
经过光伏组件多年的应用证实,无框双玻组件及橡胶卡扣边框均已淡出市场。就无框双玻组件而言,由于采用双层玻璃来提高组件的机械性能,同时搭配无框双玻压块,理论上可将铝合金边框省去。
但实验室测试结果与电站实际运行始终存在差异,主要原因是无框双玻组件因汇流带层压应力不均、机械应力不均、热应力不均等问题出现弯曲变形,造成电池片隐裂和玻璃爆裂,进而使光伏电站收益出现损失。
另一方面,橡胶卡扣边框亦采用类似无框双玻压块的结构设计,同样因为组件变形问题备受争议。此外,相较于光伏组件20-25年的使用寿命,有机橡胶塑料材质边框难以匹配光伏组件寿命,且环境友好性较差,橡胶产品全生命周期对环境有很大的污染,不符合绿色可持续发展理念。
2.铝边框相较于钢、玻纤等材料仍具有明显优势
铝合金材质经过长时间大规模的实践应用,已占据光伏边框材料的主导地位。其具有的特性如下:
来源:中国光伏行业协会CPIA
目前市场出现的各种光伏边框方案的根本原因是光伏组件的降本需求,但随着2023年铝价回落至较为稳定的水平,铝合金材质的性价比优势愈发凸显。另一方面,从材料循环再生利用角度来看,相比其他材料,铝合金边框具有极高的再利用价值,且循环再利用工艺简单,符合绿色循环发展理念。
但由于原铝的能耗及碳排放较高,企业可能存在使用绿电的刚性约束。根据IAI数据,每千克原铝的碳排放足迹在5kg至25kg二氧化碳当量之间且在碳排放方面,单吨电解铝生产带来的碳排放约为11.2吨。
来源:中国光伏行业协会CPIA
钢边框凭借一定的强度和成本优势,近年来获得较高关注度。2022年上半年俄乌冲突导致铝价的高涨,让钢边框的成本优势显得更为明显,2022年行业中已经有部分家厂商如东方日升、中来、晶科能源、阿特斯、爱康等开始评估钢边框并进行小批量生产。
进入2022年下半年,公开市场铝价长期维持在2200-2400美元/吨,钢边框降本优势有所削弱,同时因为重量以及可靠性方面的顾虑,且其加工工艺精度和要求较高的特点,实际钢边框出货仍较少,据调研,2022年实际出货占比不足2%。
复合边框在众多边框材料中属于历史较为悠久的一种,早在2012年便有厂家开发相关产品,但由于其高分子材料特性限制,一直未被主流组件厂家接纳,未来仍有很长一段路需要走。
光伏边框企业主要参与者
当前光伏边框市场上主要有永臻股份、鑫铂股份、营口昌泰(滁州瑞达)、中信渤海等一批主要参与者。
来源:中国光伏行业协会CPIA
来源:中国光伏行业协会CPIA
其中永臻股份通过迅速扩产先后在辽宁营口、江苏常州、安徽滁州建有生产基地,在安徽芜湖以及越南北江规划了新增产能,随着2023年底芜湖和越南新建产能的释放,总产能将达到67万吨,持续巩固行业领先地位,积极推出低碳边框的同时率先进行海外布局。
鑫铂股份亦拟在越南和马来西亚建设生产基地,目前正在办理境外投资备案等前期准备工作。光伏铝边框的海外布局将为中国光伏产业的海外发展提供有力的支撑。
目前光伏铝边框行业内当前仍存在较多中小企业,但在龙头企业进一步凭借其自身资金、工艺精度、生产管理等优势新增并释放产能,抢占市场份额并巩固客户认证壁垒,同时在新技术、新产品、新工艺和产能布局方面一直引领行业,头部企业优势愈发明显,竞争力不足的中小企业将被市场相继淘汰,光伏边框行业企业集中度将进一步提高。
光伏边框是组件的重要辅材之一,主要用于保护光伏玻璃边缘、加强组件密封性能、提高组件机械强度,对组件寿命有着重要影响。
光伏边框作为重要性较高的光伏组件辅材,在随光伏行业一起多年发展的历程中,铝合金材质凭借其强度高、牢固性强、导电性能好、抗腐蚀抗氧化、抗拉力性能强、运输安装便捷,以及便于回收等优良性能,使得铝合金边框在市场中占据主导地位,目前渗透率在95%以上。
光伏边框属于价值较高的组件辅材,在光伏组件成本结构中,电池片成本占据比例约55%,以目前通用的铝边框尺寸及重量来看,光伏边框占比在13%左右,高于EVA、玻璃、背板、焊带等其他辅材,是成本占比最高的辅材。
来源:中国光伏行业协会CPIA
在中国光伏行业发展之初,铝合金依靠重量轻、耐腐蚀性强、成型容易等特点成为主要组件边框材料。但近年来,随着光伏组件应用场景越来越广,组件需面临的极端环境越来越多,对组件边框技术与材料的优化和变革也势在必行,衍生出了无框双玻组件、橡胶卡扣边框、钢结构边框、复合材料边框等多种边框替代方案。
经过长期的实践应用证明,在众多材料的探索尝试中,铝合金由于本身特点脱颖而出,显示出铝合金的绝对优势,在可预见的未来,其他材料暂未体现出替代铝合金的优势,铝边框仍然有望维持较高的市占率。
行业发展形势
1. 无框双玻组件及橡胶卡扣边框已淡出市场
经过光伏组件多年的应用证实,无框双玻组件及橡胶卡扣边框均已淡出市场。就无框双玻组件而言,由于采用双层玻璃来提高组件的机械性能,同时搭配无框双玻压块,理论上可将铝合金边框省去。
但实验室测试结果与电站实际运行始终存在差异,主要原因是无框双玻组件因汇流带层压应力不均、机械应力不均、热应力不均等问题出现弯曲变形,造成电池片隐裂和玻璃爆裂,进而使光伏电站收益出现损失。
另一方面,橡胶卡扣边框亦采用类似无框双玻压块的结构设计,同样因为组件变形问题备受争议。此外,相较于光伏组件20-25年的使用寿命,有机橡胶塑料材质边框难以匹配光伏组件寿命,且环境友好性较差,橡胶产品全生命周期对环境有很大的污染,不符合绿色可持续发展理念。
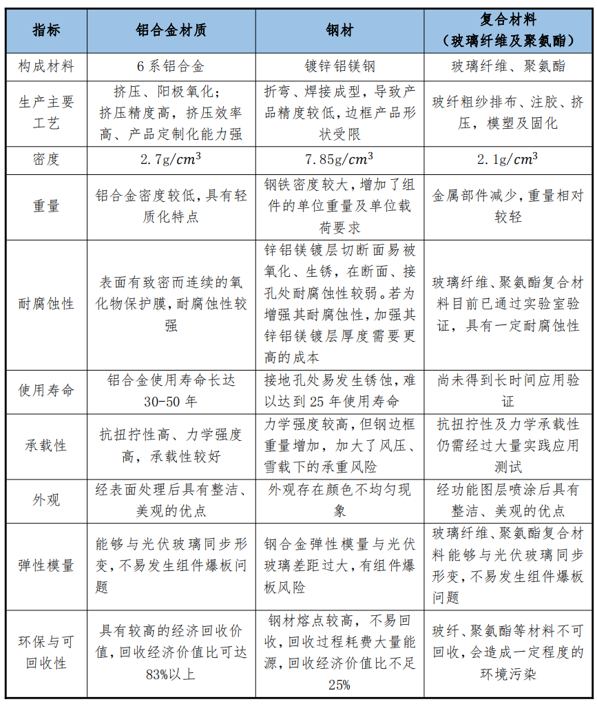
2.铝边框相较于钢、玻纤等材料仍具有明显优势
铝合金材质经过长时间大规模的实践应用,已占据光伏边框材料的主导地位。其具有的特性如下:
来源:中国光伏行业协会CPIA
目前市场出现的各种光伏边框方案的根本原因是光伏组件的降本需求,但随着2023年铝价回落至较为稳定的水平,铝合金材质的性价比优势愈发凸显。另一方面,从材料循环再生利用角度来看,相比其他材料,铝合金边框具有极高的再利用价值,且循环再利用工艺简单,符合绿色循环发展理念。
但由于原铝的能耗及碳排放较高,企业可能存在使用绿电的刚性约束。根据IAI数据,每千克原铝的碳排放足迹在5kg至25kg二氧化碳当量之间且在碳排放方面,单吨电解铝生产带来的碳排放约为11.2吨。
来源:中国光伏行业协会CPIA
钢边框凭借一定的强度和成本优势,近年来获得较高关注度。2022年上半年俄乌冲突导致铝价的高涨,让钢边框的成本优势显得更为明显,2022年行业中已经有部分家厂商如东方日升、中来、晶科能源、阿特斯、爱康等开始评估钢边框并进行小批量生产。
进入2022年下半年,公开市场铝价长期维持在2200-2400美元/吨,钢边框降本优势有所削弱,同时因为重量以及可靠性方面的顾虑,且其加工工艺精度和要求较高的特点,实际钢边框出货仍较少,据调研,2022年实际出货占比不足2%。

复合边框在众多边框材料中属于历史较为悠久的一种,早在2012年便有厂家开发相关产品,但由于其高分子材料特性限制,一直未被主流组件厂家接纳,未来仍有很长一段路需要走。


▓ 来源:全球光伏

▓ 责编:情报君


往期精彩推荐


➤一图读懂 | 中国建材股份2023年半年度报告

➤国外玻纤产品制造商:圣戈班ADFORS

➤中材科技(阳江)风电叶片有限公司举行首支叶片下线仪式

工信部、国资委联合发布《前沿材料产业化重点发展指导目录》,重点发展这15种材料

➤工信部等八部门印发《建材行业稳增长工作方案》(附图解)

➤供水主管线全部使用玻璃纤维管!“江西造”助力肯尼亚解决“吃水之困”

➤一图读懂《新产业标准化领航工程实施方案(2023─2035年)》

➤【理事 VIP专享版 限时开放】2023年1-7月玻璃纤维及其制品进出口数据分析报告

扫码关注视频号

电话:025-85017449
        025-85017216
南京市江宁区彤天路99号

来源:玻纤情报网
 关键词:
点击排行
免责申明 网员服务 广告服务 站内导航 联系我们 关于我们 友情链接
版权所有 南京玻璃纤维研究设计院有限公司 www.fiberglass365.com.cn 苏ICP备09016666号-8